BORG-SLÄKTEN
SLÄKTEN CLODT
JÄRNEFELT-SLÄKTEN
SIBELIUS-SLÄKTEN
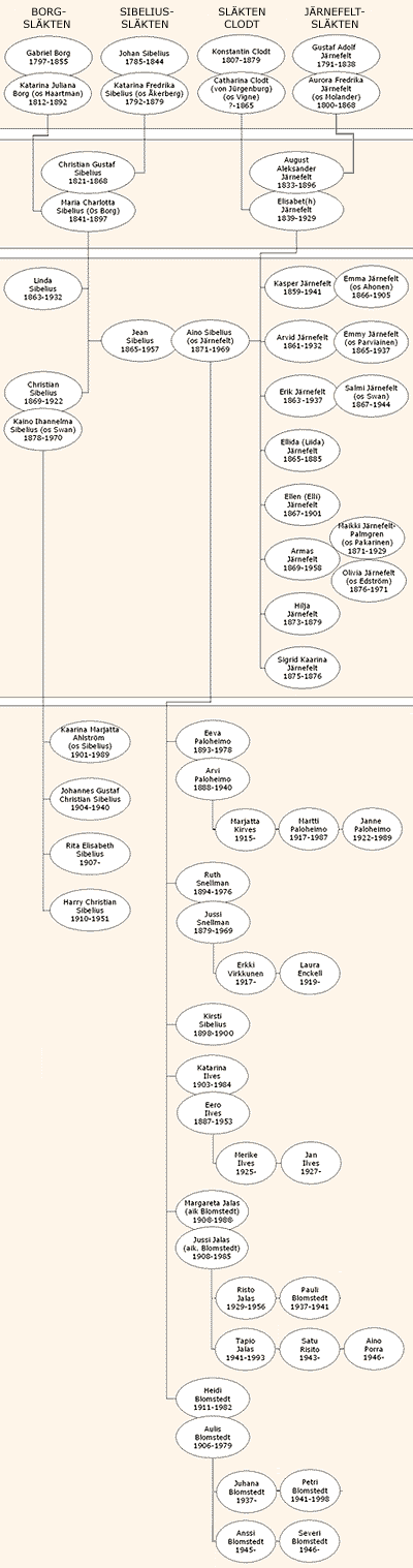
SLÄKTTAVLA
SLÄKTINGAR I ALFABETISK ORDNING
JEAN SIBELIUS VÄNNER
JEAN SIBELIUS SAMTIDA
STÖDJARE
FÖRFATTARE
SÖKNING
Släkttavla